国 际 交 流 与 合 作
International Cooperation And Communication Office
主页
首页
通知公告
规章制度
下载中心
关于我们
通知公告
您目前所在的位置: 首页 > 通知公告 > 正文
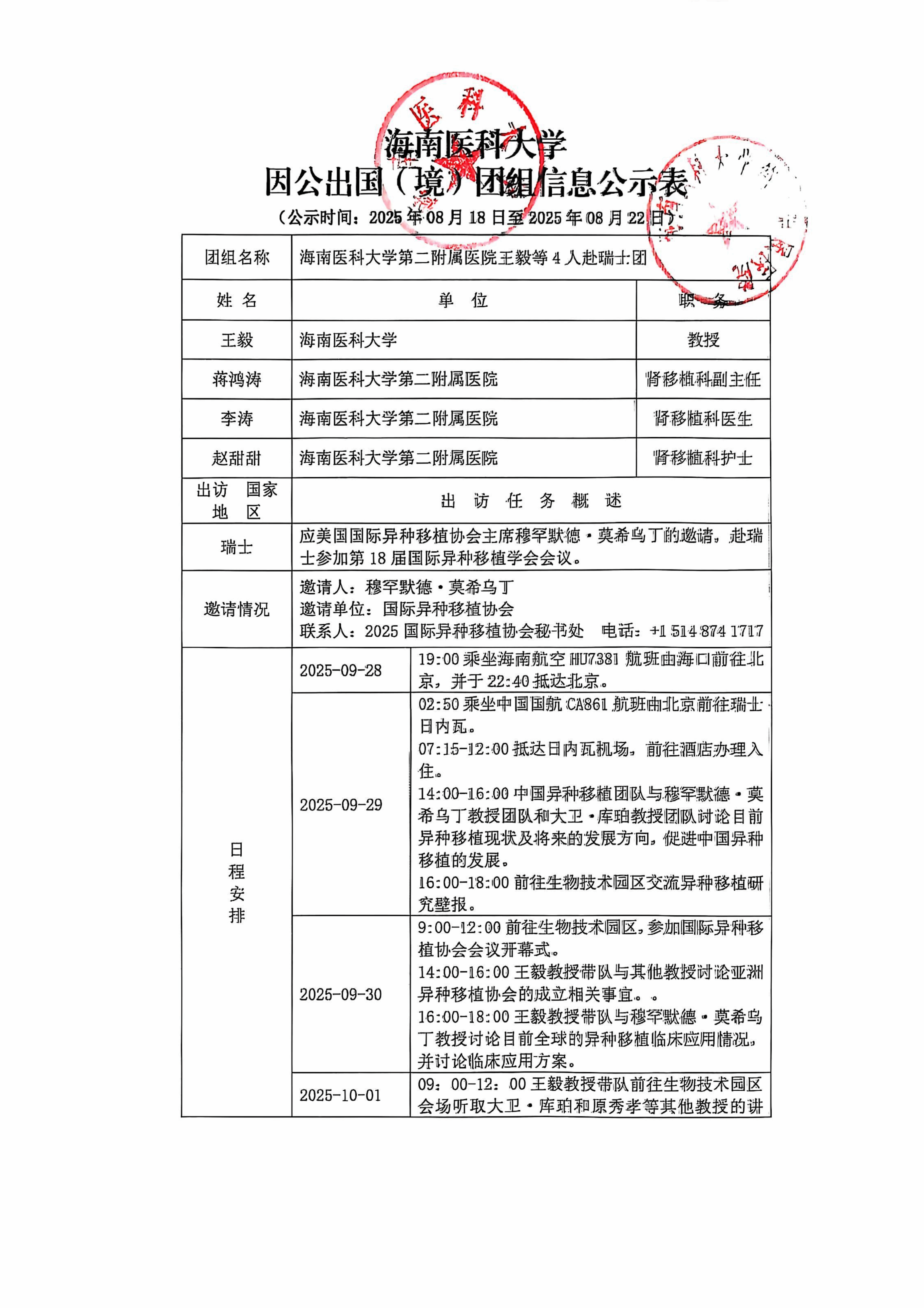
海南医科大学因公出国(境)团组信息公示 王毅4人赴瑞士团