首页
学院概况
学院简介
院领导简介
机构设置
师资队伍
新闻动态
新闻动态
媒体国教
党建工作
理论学习
党员活动
党员发展
规章制度
教研工作
教学动态
科研动态
规章制度
学生工作
学生活动
学风建设
通知公告
规章制度
下载中心
社会服务
招生与就业
招生简章
校友之窗
通知公告
合作与平台
对外交流
HSK汉语水平考试
预科中心
国际学生医学人文教育实践基地
国际学生新时代文明实践基地
English
数据库异常错误
招生简章
招生简章
校友之窗
通知公告
当前位置:
首页
>
招生与就业
>
招生简章
> 正文
招生简章
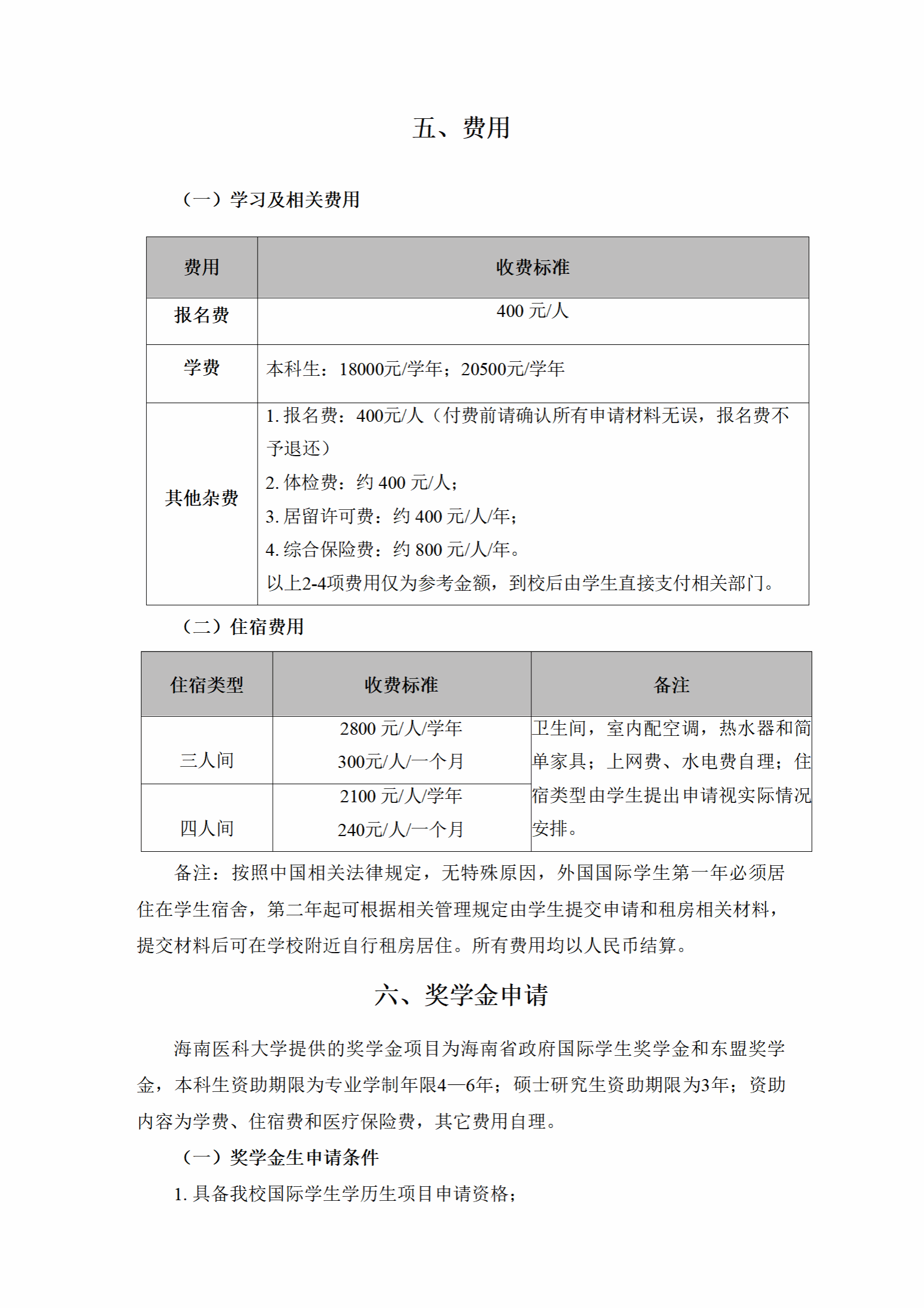
海南医科大学国际学生学历生招生简章(2025年)
发布者:
发布时间:2025年05月15日 16:27
浏览次数:
附件【
海南医科大学2025年招生简章中文 4.28.docx
】