2025
当前位置: 首页 >> 在线课堂 >> 2025 >> 正文
活细胞成像在无膜细胞器相关研究中的应用
发布时间:2025-11-14 发布者: 浏览次数:

活细胞成像在无膜细胞器相关研究中的应用

小火焰 科享家
2025年11月11日 08:01
无膜细胞器,也称为生物分子凝聚体,是细胞内一类没有磷脂双分子膜包裹的功能性结构或区室。它们通过液-液相分离的物理过程形成,像水中的油滴一样,从均一的细胞质中分离出来,成为一个独立的、动态的微小反应中心。

无膜细胞器在细胞内扮演着多种重要的生理角色。如核仁(Nucleolus)是细胞核内最大的无膜细胞器,由RNA结合蛋白、核糖体RNA和相关蛋白质组成,主要负责核糖体的生物合成。应激颗粒(SGs)是在细胞应激条件下形成,包含RNA结合蛋白、mRNA、核糖体亚基和翻译起始因子,能够暂时储存mRNA,阻止不必要的蛋白质翻译,帮助细胞优先应对应激。加工体(P-bodies)主要由mRNA、去帽酶、RNA结合蛋白和外切酶组成,是细胞质mRNA的调度与降解中心(图1)。


图1. 几种无膜细胞器分子组成

无膜细胞器(MLOs)通过其独特的分子组成和相互作用,参与细胞内的多种生物学过程。这些功能包括基因表达调控、mRNA加工、翻译调控、细胞应激反应和信号转导。无膜细胞器通过浓缩反应物和酶,加速反应速率,调节反应特异性,并在氧化应激、热休克和营养缺乏等条件下发挥重要作用(图2)。

图2. 无膜细胞器的生物学功能


案例分享


细胞质中存在一类非常规的无膜细胞器,它们能在没有界限膜的情况下浓缩特定因子和资源。这类无膜细胞器包括核糖核蛋白处理小体(PB)和应激颗粒。PB和应激颗粒都是由非翻译信使RNA(mRNA)和相关蛋白组成,被认为为调控mRNA的翻译或降解提供了离散的生化环境。此前对于无膜细胞器的融合和裂变的调节因素知之甚少。本研究发现,与有膜细胞器类似,内质网(ER)接触位点同样能够调控处理小体和应激颗粒的生物发生和分裂(图3)。

图3. 内质网管是核糖核蛋白颗粒分裂机制的一个组成部分

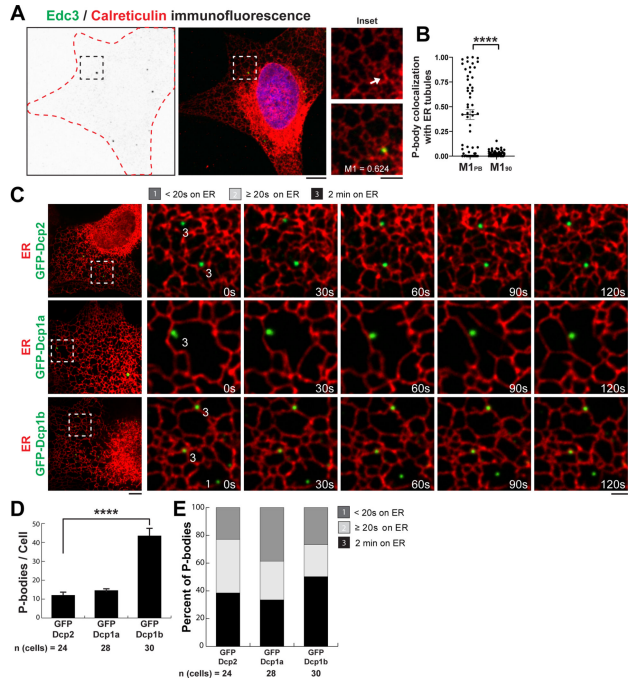
为了研究处理小体(PBs)是否被拴系在动物细胞的管状内质网络上,研究人员以人成骨肉瘤(U-2 OS)细胞为研究目标,利用免疫荧光技术分别标记ER腔内蛋白钙网蛋白(红色)和PB组分蛋白Edc3(绿色),观察到PB亚群与ER小管共定位(图4A,B),Mander’s系数定量分析也表明存在显著共定位;而将ER图像旋转90°的对照实验中,PB与ER的重叠比例极低,排除了随机共定位的可能性,证实内源性PB在动物细胞中与ER存在特异性空间关联。接下来,研究人员采用活细胞成像技术来探究随时间推移PBs与内质网保持拴系的程度。分别使用三种不同的PBs核心蛋白(Dcp2,Dcp1a, Dcp1b)标记PB小体。在正常表达ER标记(mCh-KDEL)的细胞中,拍摄2分钟视频并依据接触时长将PB分为三类——短时接触(<20秒或无接触)、中等接触(20秒至2分钟)及持续接触(全程锚定)(图4C)。结果显示,约1/3到1/2的外源标记PBs稳定拴接于ER上。另外,当过表达GFP-Dcp1b时,细胞内的PBs数量显著增加(40个/细胞),并且与ER拴系的比例也大幅上升至80%。这个现象表明PBs的组成成分(如Dcp1b的多少)会影响其性质,PB与ER的拴系不是一个固定的、不可改变的状态,而是一个受PB自身组装情况调控的动态过程。

图4. PBs在人类细胞中与ER管状结构共定位并随其移动

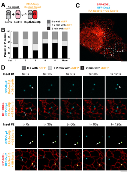
为了进一步探究二者接触的分子距离是否符合膜接触位点(MCSs,10-30 nm)的特征,研究人员采用二聚化依赖性荧光蛋白(ddFP)结构域来解析活细胞中内质网与PBs之间的分子接触(图5A),由于30 nm低于显微镜分辨率极限,研究人员将ddFP系统的核心(GB)结构域融合到PB标记物(Dcp1b)上,并将能发红光的(RA)结构域融合到内质网标记物(Sec61β)上,当两个细胞器足够接近时会发生二聚化,发出红色荧光信号(图5A)。随后研究人员拍摄了外源表达PB标记物(GFP-Dcp2)和内质网标记物(BFP-KDEL;BFP,蓝色荧光蛋白)并观察同时带有ddFP系统的U-2 OS细胞的2分钟动态变化,并将PBs分为三类:(i)没有ddFP信号的PBs,(ii)在2分钟影片中至少有一帧出现ddFP信号的PBs,以及(iii)在整个2分钟影片中持续存在ddFP信号的PBs(图5,C和D)。结果显示近半数PBs在整个视频期间与ER保持稳定分子接触(图5B)。

图5. ER与PBs形成短暂和稳定的接触位点

由于PBs和应激颗粒储存翻译沉默的mRNA,而粗面ER作为核糖体结合位点主导蛋白质翻译、转运与折叠,研究人员提出假说:ER形态(片层与管状结构比例)可能通过影响翻译能力调控PB生物发生。为了验证这一假说,作者通过三种遗传操作改变ER形态:(1)过表达管状ER生成蛋白Rtn4a,使管状ER增加而片层ER减少,导致PB数量较对照组(表达mCh-Sec61β)增加两倍,且ER-PB接触显著增多(图6A-E);(2)利用CRISPR-Cas9敲除RTN4基因,使ER向片层结构倾斜,结果PB数量较野生型细胞显著降低,且该表型可通过外源回补Rtn4a-mCherry逆转(图6G-H);(3)过表达片层ER促进蛋白CLIMP63以消耗管状ER,同样导致PB数量显著减少。三项实验一致表明:ER管状结构比例与PB丰度呈正相关,提示ER形态通过调节其翻译能力,即减少片层ER使得整体翻译活性降低,从而影响PB生成。

图6. ER形态与PBs之间的关系

为了研究PBs对ER形态的依赖性是否源于ER翻译能力的改变。通过在促进片层ER存在的条件下,使用亚砷酸钠NaAsO2)诱导氧化应激反应来抑制翻译。结果观察到,在野生型细胞中,经NaAsO2处理60分钟后,PBs和应激颗粒的丰度显著增加(图7A和B)。在敲除RTN4(图7A和B)或过表达mCh-CLIMP63使片层ER增加的条件下,经NaAsO2处理后PBs的丰度也同样显著增加,表明片层多少并非决定因素。因此研究人员认为:即使片层ER丰富时,直接抑制mRNA翻译仍可诱导PB合成,说明ER形态调控PB的核心机制在于其翻译能力的变化。

图7. PB合成、内质网形态与氧化应激诱导的 mRNA 翻译抑制之间的关系

综合所有实验数据,研究揭示了一致性规律:增加片层ER或ER翻译能力会减少PB数量,而降低片层ER(如过表达Rtn4a)或抑制翻译能力(如NaAsO2、嘌呤霉素)则会增加PB数量及ER-PB接触频率。鉴于PB负责储存并降解翻译沉默的mRNA,其响应ER翻译能力变化而动态组装的特性,暗示ER-PB接触位点可能作为mRNA在两类细胞器间交换的通道。这一发现为理解ER如何通过形态重塑与翻译调控影响无膜细胞器功能提供了新机制框架。



参考文献

1. Li Y, Liu Y, Yu XY, Xu Y, Pan X, Sun Y, Wang Y, Song YH, Shen Z. Membraneless organelles in health and disease: exploring the molecular basis, physiological roles and pathological implications. Signal Transduct Target Ther. 2024 Nov 18;9(1):305. doi: 10.1038/s41392-024-02013-w. PMID: 39551864; PMCID: PMC11570651.

2. Lee JE, Cathey PI, Wu H, Parker R, Voeltz GK. Endoplasmic reticulum contact sites regulate the dynamics of membraneless organelles. Science. 2020 Jan 31;367(6477):eaay7108. doi: 10.1126/science.aay7108. PMID: 32001628; PMCID: PMC10088059.


海南省生物材料与医疗器械工程研究中心/海南省创伤与灾难救援研究重点实验室版权所有 ©2024

地       址:海南省海口市龙华区学院路3号力行楼C栋1层

联系电话:0898-66892503 

微博

微信扫一扫

扫一扫手机访问