迁移体(migrasomes)是由迁移细胞产生的微米级细胞器。这些细胞器形成于牵张纤维的尖端或交叉处,牵张纤维沿细胞外基质(ECM)的迁移路径延伸。迁移体能够将内容物释放至细胞外或向邻近细胞传递信号,这使其在细胞信号传导过程中扮演关键角色。图1. Rab10在迁移体腔内囊泡上的定位
迁移体内部含有大量腔内囊泡,这些囊泡是其货物的关键组成部分。然而,这些腔内囊泡向迁移体运输的机制仍不明确。本研究对小鼠成纤维细胞L929和正常大鼠肾上皮细胞NRK纯化的迁移体进行定量质谱分析发现Rab10在迁移体内显示出强烈的点状定位,表明其可能定位于迁移体的腔内囊泡(图1F-G)。Rab10定位于生长中的迁移体,并持续运输到迁移体生物发生位点(图1H)。Rab10的组成型GTP结合形式(组成型活性突变体)Q68L定位于回缩纤维及迁移体内,而Rab10的组成型GDP结合形式(显性负性突变体)T23N更多定位于细胞质中,未见于迁移体内(图1J-K),这表明活性膜结合Rab10定位于迁移体内。
图2. CAV1和Rab10是迁移体腔内囊泡的关键组分
为鉴定负责Rab10运输的蛋白质机制,研究人员从表达Rab10 Q68L或Rab10 T23N的L929细胞中分离出迁移体。在表达Rab10 Q68L突变体的细胞中,迁移体中显著富集了Caveolin1(CAV1)蛋白(图2C-D)。内源性CAV1在迁移体内呈现点状分布(图2E)。共聚焦结果显示Rab10与CAV1在迁移体上共定位,并在回缩纤维上协同运输(图2G-H)。研究人员进一步进行敲除实验观察二者的关系,在Rab10敲除细胞中CAV1表达显著降低(图2L-N),敲除CAV1消除了Rab10在回缩纤维上的点状分布(图2O)。因此,Rab10和CAV1均为Rab10-CAV1囊泡向迁移体运输所必需。
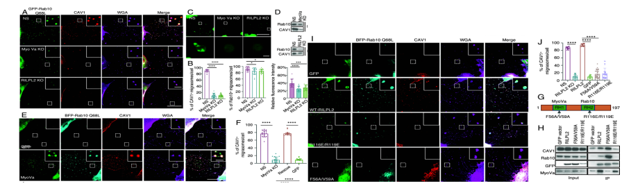
图3. 肌球蛋白Va与RILPL2介导的Rab10-CAV1囊泡向迁移体的运输
定量质谱分析显示,表达Rab10 Q68L的L929细胞来源的迁移体中,细胞骨架蛋白及大量肌动蛋白或微管相关马达蛋白与衔接蛋白富集。敲除肌球蛋白Va和RILPL2会显著抑制Rab10和CAV1在迁移体中的定位(图3A-D)。在肌球蛋白Va和RILPL2基因敲除细胞中分别过表达这两种蛋白,成功挽救了该表型(图3 E-J)。免疫荧光检测显示,肌球蛋白Va和RILPL2与Rab10、CAV1在迁移体上呈现共定位(图3 E-I)。这些数据提示,马达蛋白肌球蛋白Va与衔接蛋白RILPL2协同作用,共同确保Rab10-CAV1囊泡成功运输至迁移体。
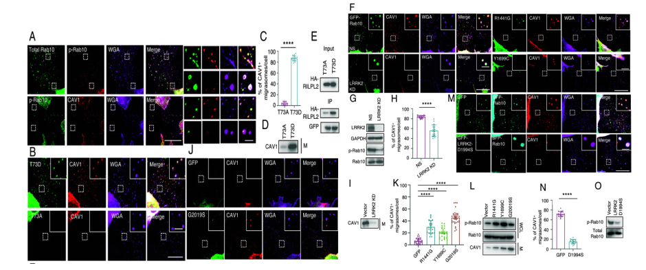
图4. LRRK2对Rab10的磷酸化调控Rab10-CAV1囊泡向迁移体的运输
据报道,Rab10会发生磷酸化,这会影响其与下游效应因子的结合。研究人员发现磷酸化的Rab10定位于迁移体上,并与CAV1共定位(图4A)。Rab10突变体T73A未定位于迁移体,而模拟磷酸化状态的T73D在迁移体中显示出点状染色(图4B-D)。LRRK2在苏氨酸73(T73)位点磷酸化Rab10。在表达 GFP -Rab10的L929细胞中敲低LRRK2会消除Rab10在T73位点的磷酸化(图4G),同时减少Rab10-CAV1囊泡向迁移体的运输(图4F、H和I)。过表达LRRK2激酶D1994S突变体可显著降低细胞内Rab10的磷酸化水平,进而抑制运输过程(图4 M-O)。这些数据表明,LRRK2介导的Rab10磷酸化对调控Rab10-CAV1囊泡向迁移体的运输至关重要。
本研究发现,Rab10和Caveolin-1(CAV1)可标记迁移体内的腔内囊泡。Rab10-CAV1囊泡向迁移体的运输需要肌球蛋白Va(Myosin Va)这一运动蛋白及RILPL2衔接蛋白的参与。值得注意的是,激酶LRRK2对Rab10的磷酸化调控了这一过程。
视网膜新生血管疾病是全球失明的主要原因,其核心病理过程是缺血缺氧触发的病理性新生血管形成。迁移体在细胞间通讯中发挥作用,并存在于M2巨噬细胞中,巨噬细胞对视网膜新生血管疾病的病理过程至关重要,但迁移体在其中扮演的角色尚不明确。本研究探讨了M2巨噬细胞来源的迁移体在缺血诱导的视网膜新生血管形成(RNV)中的作用。
研究人员在 OIR(氧诱导视网膜病变小鼠模型)和RA(对照)小鼠病理新生血管化高峰期(P17)对视网膜进行了免疫荧光染色。 OIR 组中迁移体(NDST1标记)的数量显著增加,且新生血管区域(IB4标记)与M2巨噬细胞(CD206标记和F4/80标记)的分布紧密重叠(图5A-D)。M2巨噬细胞产生的迁移体数量是M0巨噬细胞的3.86倍(图5E-F)。结果表明M2巨噬细胞参与了迁移体的产生,并提示迁移体与视网膜血管生成之间可能存在关联。
图5. 巨噬细胞及 OIR 小鼠视网膜中迁移体的识别
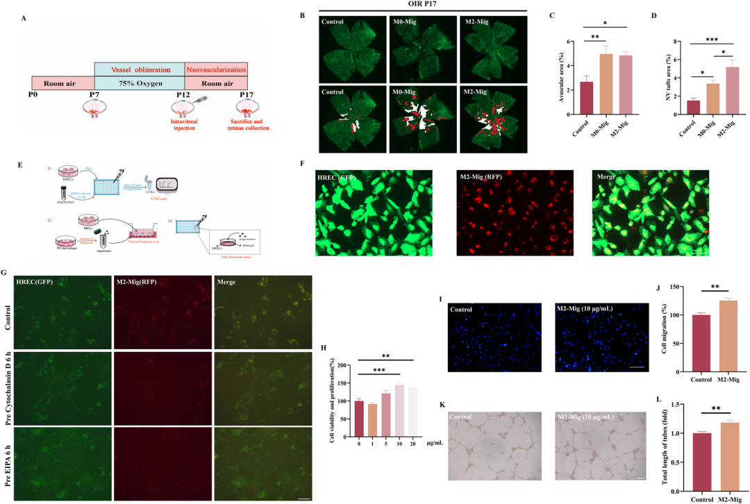
为了研究巨噬细胞来源的迁移体是否调节缺血诱导的视网膜新生血管形成(RNV)。研究人员在P12时向 OIR 小鼠模型中注射了M0/M2巨噬细胞来源的迁移体和PBS(图6A)。M0巨噬细胞来源的迁移体组的无血管区域增加了1.86倍,M2巨噬细胞来源的迁移体组增加了1.81倍。此外,M0巨噬细胞来源的迁移体组的新血管簇区域增加了2.20倍,M2巨噬细胞来源的迁移体组增加了3.40倍(图6B-D)。这些结果表明,M2巨噬细胞来源的迁移体对 OIR 小鼠的显著血管生成效应有贡献。研究人员进一步使用人视网膜微血管内皮细胞(HREC)进行了体外实验(图6E)。RFP 标记的迁移体存在于人视网膜微血管内皮细胞(HREC) HREC 细胞质中(图6F)。研究人员分别用5 µM 细胞松弛素D(巨胞饮和吞噬作用的抑制剂)和50 µM EIPA(巨胞饮的抑制剂)预处理HRECs 1、3和6小时后,加入 RFP 标记的迁移体并培养24小时。结果显示6小时预处理后培养基中非内化的迁移体大量积累,细胞摄取显著减少。此外,细胞松弛素D和 EIPA 对迁移体内化的抑制效果增强(图6G)。综合体内与体外研究结果表明,M2型巨噬细胞来源的迁移体可显著诱导视网膜血管异常增生,而人视网膜内皮细胞(HRECs)可通过巨胞饮作用和吞噬作用途径作为迁移体的受体细胞。
图6. M2巨噬细胞来源的迁移体促进人视网膜内皮细胞(HRECs)的 RNV 与功能
为了阐明迁移体调节视网膜血管生成的潜在机制,研究人员使用了3个不同组别的样本进行了蛋白质组学分析,结果鉴定出TREM2 蛋白在 OIR 小鼠视网膜中发生显著改变。
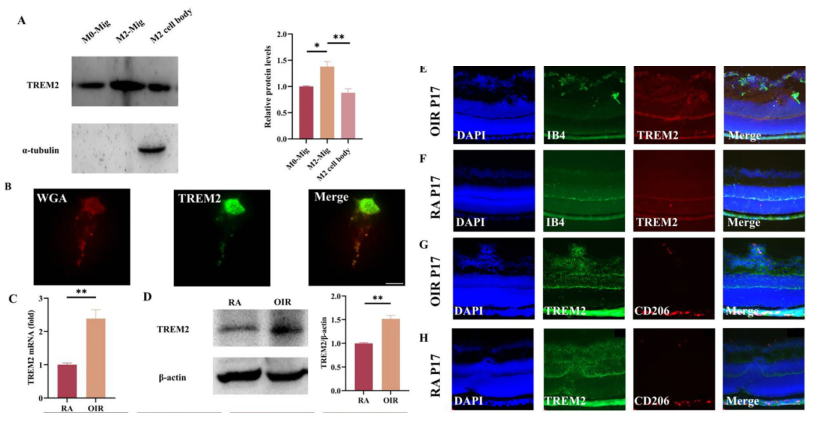
为了研究TREM2在视网膜血管生成中的作用,研究人员评估了TREM2的蛋白表达水平,结果显示与M2巨噬细胞或M0巨噬细胞来源的迁移体相比,M2巨噬细胞来源的迁移体中TREM2蛋白水平显著升高(图7A)。免疫荧光染色证实了M2巨噬细胞中迁移体与TREM2的共定位(图7B)。此外,眼球切片的免疫荧光染色显示, OIR 小鼠中TREM2的分布与新生血管簇(IB4标记)和M2巨噬细胞(CD206标记)强烈重叠(图7E-H)。这些结果表明,TREM2可能是M2巨噬细胞来源的迁移体中的关键功能因子,有助于促进 RNV 。
图7. TREM2在 OIR 和M2巨噬细胞中的表达与分布
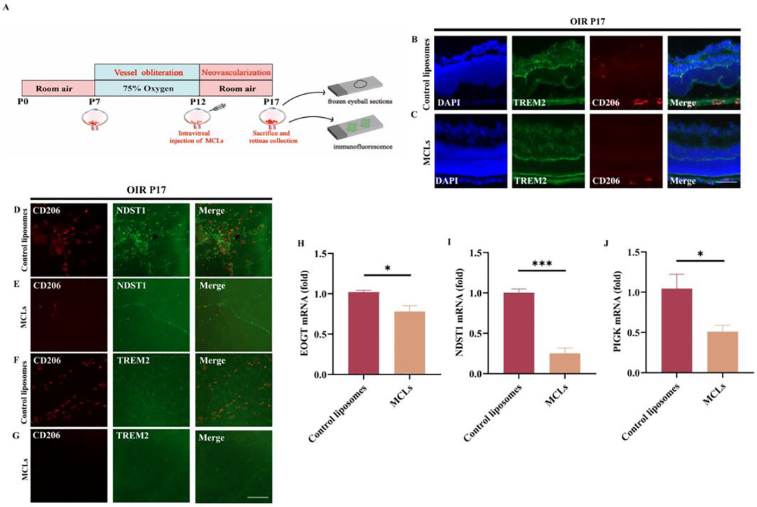
为了确认TREM2与 OIR 小鼠视网膜中M2巨噬细胞的关系,研究人员进行了玻璃体内注射MCLs以清除M2巨噬细胞实验(图8A)。在 OIR P17时,CD206和TREM2的染色显示M2巨噬细胞清除后TREM2表达显著减少(图8B-C)。M2巨噬细胞的清除还伴随着通过免疫荧光染色检测到的迁移体标志物NDST1和TREM2表达降低(图8D-G),以及 OIR 视网膜中迁移体标志物(NDST1、 EOGT 和 PIGK)的mRNA表达减少(图8H-J)。这些结果证实了M2巨噬细胞是迁移体的关键来源。
图8. OIR 小鼠 RNV 中TREM2与M2巨噬细胞的相关性
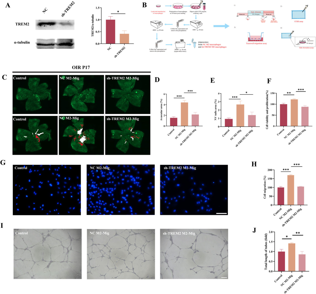
为了进一步研究TREM2在血管生成中的作用,研究人员使用慢病毒在RAW264.7细胞中敲低TREM2的表达,随后分离出迁移体。进一步从TREM2敲低组和NC组分离的M2巨噬细胞来源的迁移体通过玻璃体内注射到 OIR 小鼠中。免疫荧光分析显示,TREM2敲低明显减少了M2巨噬细胞来源的迁移体对 RNV 的促血管生成效应,新生血管簇减少到NC M2巨噬细胞来源的迁移体组的52%,无血管区域减少到49%(图9C-E)。与NC M2巨噬细胞来源的迁移体相比,TREM2敲低的M2巨噬细胞来源的迁移体显著降低了 HREC 功能,细胞活力和增殖减少到74%,细胞迁移率降低到62%,总管长度减少到61%(图9F-J)。总体而言,TREM2敲低减弱了M2巨噬细胞来源的迁移体对 RNV 和 HREC 功能的促血管生成效应。
图9. TREM2基因敲除可抑制M2巨噬细胞来源的迁移体诱导的血管生成
本研究结果揭示了迁移体在视网膜新生血管疾病中的关键作用,为疾病诊断和治疗提供了新的生物标志物(迁移体、TREM2)和治疗靶点(TREM2-BTC/PLA1A通路)。
1. Rab10-CAV1 mediated intraluminal vesicle transport to migrasomes.Yong Lia,b,1, Yiling Wenb,1, Ying Lic , Xinyi Tand, etal. Published by PNAS. Published July 15, 20242. M2 Macrophage-Derived Migrasomes Mediate Ischaemia-Induced Retinal Neovascularization by Targeting TREM2.Bingyan Li1,2 ,Junyu Chen1,etal. Journal of Extracellular Vesicles.Journal of Extracellular Vesicles, 2025; 14:e70180
